骏一新闻

中关村高新技术企业申报指南和常见问题解答!(收藏贴)

时间:2024-02-19 发布者: 浏览次数:1343次
中关村高新技术企业申报是中国科技创新领域的一个重要环节,对于企业来说具有重要的意义。为了帮助企业更好地理解和掌握申报流程,本期我们就为大家整理分享相关申报指南以及常见问题的解答,包括申报条件、申报材料等,以及申报入库常见的问题及解答供大家参考。   
流程和要求可能会根据实际情况进行调整和更新。建议企业在申报前详细阅读相关官方文件和指南,并咨询相关部门或专业机构的意见,以确保申报材料的准确性和顺利通过评估。

 

一、申报政策相关问题
 

1

 中关村高新技术企业库的作用是什么?

 

建立中关村高新技术企业库,是为有效促进中关村高新技术产业发展,进一步提升中关村国家自主创新示范区(以下简称中关村示范区)高质量发展水平,加快打造世界领先科技园区,有力支撑北京国际科技创新中心建设,更好发挥对全国高新技术产业发展的示范引领作用。
 

2

哪些企业可以纳入中关村高新技术企业库?

 

  • 须注册在中关村示范区范围内,具体表述为"中关村高新技术企业是指注册在中关村示范区范围内、有实质性研发活动或者具有较强科技特色并在主业领域形成较好产出的创新型企业。"
  • 企业所属高精尖领域要求,具体表述为"进入培育服务库的企业所属行业领域应符合本市高精尖产业和中关村示范区重点规划的'241+X'产业方向。'241+X'即:新一代信息技术、生物技术与健康等2个主导产业;先进制造、现代交通、绿色能源与节能环保、新材料等4个重点产业;'1'指现代服务业;'X'指培育若干面向未来的战略性产业,包括但不限于类脑智能、量子信息、氢能与储能等方向。"

 

3

2023年10月1日以后申报有那些变化?

 

申报网址和申报要求等变化如下: 按照工作安排,2023年10月1日起,中关村高新技术企业申报服务平台域名将由https://fwy.kw.beijing.gov.cn/zhfw/变更为: www.ncsti.gov.cn/kcfw/zzrd/,选择:中关村高新技术企业-申报入口


 

4

企业入库需满足的条件:

 

入库

方式

申报类型

需满足条件

直接

入库

企业应至少满足以下条件之一:

1、国家高新技术企业  

有效期内的国家高新技术企业

2、技术先进型服务企业

有效期内的技术先进型服务企业

3、国家级科技型中小企业

近3年(含当年)评价入库的国家级科技型中小企业

4、享受小微研发补贴的企业

近3年(含当年)获得中关村科技型小微企业关键技术创新项目补助的企业

申报

入库

企业须拥有专职研发人员3人及以上、拥有知识产权(含专利、著作权等)1件及以上、上年度研究开发费用支出不低于100万元,且属于以下类型之一:

1、科技创新型企业

包括具有自主核心技术、持续创新能力强、发展后劲大且前景广阔的瞪羚、潜在独角兽、独角兽等企业

2、高技术服务业企业

主要产品或主营业务活动属于国家统计局《高技术产业(服务业)分类(2018)》(国统字〔2018〕53号)范围

3、科技文化融合企业

主要产品或主营业务活动属于国家统计局《文化及相关产业分类(2018)》(国统字〔2018〕43号)范围

4、科技型总部企业

具有独立法人资格、较强科技特色,拥有1个或以上的分(子)公司,上一年营业收入5000万元(含)以上,且实缴税费达1000万元(含)以上的企业

5、其他创新型企业

包括纳入中关村示范区的具有科技创新属性的工业企业,应用高技术进行设计、施工以及技术装备的工程技术服务企业等




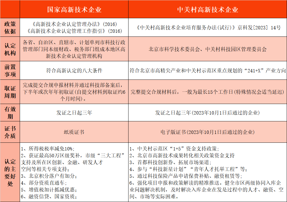
二、国家高新技术企业与中关村高新技术企业的区别

 



三、中关村高新技术企业申报(入库)如何办理?

 

1

申报入口:

输入网址www.ncsti.gov.cn/kcfw/zzrd/,在页面上选择:中关村高新技术企业-申报入口,或如下图三步找到申报入口:



 

2

申报流程

 

(一)登录系统



 

直接点击法人登录,输入用户名(企业统一社会信用代码)和密码进行登录或选择北京市统一身份认证平台登陆。
推荐第二种方式:口令、扫码或者证书登陆,更便捷!



 

(二)系统填报



 

进入申报系统后,仔细阅读弹出的《中关村高新技术企业培育服务办法》(试行),勾选【我已阅读上述信息,并保证填报材料真实有效,如有虚假,本企业愿意承担相应法律责任】,点击我同意进入信息填写页面,如下图所示。



1、填写基本信息
初次认定企业需填写企业基本信息,具体内容如下所示,填写完成后点击下一步选择申报类型进行填报。


2、选择入库方式及申报类型:

申报采取直接入库和申报入库两种方式,具体包括以下九类,在【申报类型】列中点击选择其中一项,请申报企业根据实际情况选择。


 

1)直接入库方式:直接入库企业需填报的材料


 

申报类型

填写信息

上传附件

1,国家高新技术企业

国家高新技术企业证书编号

国家高新技术企业证书发放日期

1、工商营业执照复印件;

2、真实性承诺函

注:所有附件加盖单位公章

2,技术先进型服务企业

技术先进型服务企业证书编号

3,国家级科技型中小企业

国家级科技型中小企业证书编号

4,享受小微研发补贴的企业

近三年是否曾享受市科委小微研发补贴(是/否)


直接入库四类企业的系统操作界面如下:

① 国家高新技术企业


② 技术先进型服务企业


③ 国家级科技型中小企业


④ 享受小微研发补贴的企业




2)申报入库方式:申报入库企业需填报的材料

 

申报类型

填写信息

上传附件

1、科技创新型企业

1、专职研发人员数;

2、上年度研究开发费用;

3、自主知识产权合计(发明专利、实用新型、外观设计、软件著作权)

/

1,工商营业执照复印件;

2,反映上年末专职研发人员符合申报条件的材料;

3,反映企业拥有自主知识产权符合申报条件的材料;

4,反映企业科技活动经费支出情况的材料;

5,真实性承诺函

注:所有附件加盖单位公章

2、高技术服务业企业

/

3、科技文化融合企业

/

4、科技型总部企业

*是否为科技型总部企业(是/否);

*何处有分支机构;

*上一年营业收入;

*上一年实缴税费

5、其他创新型企业

/


 

申报入库企业的系统操作界面如下:

 

① 科技创新型企业




② 高技术服务业企业




③ 科技文化融合企业




④ 科技型总部企业




⑤ 其他创新型企业



 

(3)申报材料提交



 

每一步填写的申报信息完成后,可以点击【暂存】进行保存,也可以点击【返回列表】进入“中关村高新技术企业证书申报列表”页面,进行查看(以及下载)、编辑、删除等操作。
所有信息填写完整、确认无误后,点击【提交】,等待审核,申报列表界面会显示审批流程所在环节。



 

(4)审核及发证流程



 

企业提交申报材料后,中关村各分园管委会对属地企业网上填报的信息进行核验,核实企业信息的完备性,并在平台审核系统中签署意见,市科委、中关村管委会核定后完成入库备案程序。企业通过网上申报并完成备案后,颁发电子证书,取消纸质证书,自行下载打印“中关村高新技术企业证书”。





▲ 说明:本指南为常规申报流程,请按照要求准备材料,如遇特殊情况请联系各分园或者市科委、中关村管委会 



四、市级和各园区的联系电话是什么?

 

园    区联系人联系电话
海淀园李萌 /廉永康88499152/82898020
丰台园闫丽艳/ 李岩63703853/63704618
昌平园章原昊89701437
朝阳园黄雅卿/李然58693105/58693106/58693107
亦庄园冷雪67857682
西城园郭媛芝/陈晓伟68336192/82205556/82205558
东城园朱莹84011760
石景山园王斌68867190
延庆园田东岩69143197
通州园翟丽芳61560075
大兴园李冰89292031
平谷园于海杰69959917
门头沟园李家琳69803454
房山园付娜60309901
顺义园赵玉龙69497200
密云园闫佳89098215
怀柔园王磊69624008

▲ 来源:市科委、中关村管委官方网站;市科委、中关村管委会咨询电话:88827198/88827197,如有变化我们将及时更新。


 


五、中关村高新技术企业申报(入库)常见问题及解答

 

1、企业是否必须先是中关村高新技术企业,然后才能申请国家高新技术企业

答:不是的,符合申报条件可以同时申报或者选择其一申报


2、如何知道自己是否注册在中关村示范区范围内?想了解该地址是否在中关村示范区范围内?怎么查询?

答:方式一:拨打上文中相应园区联系电话,可以告诉工作人员具体地址,人工查询是否在园区内。

方式二:通过智慧中关村地理信息公众查询服务平台查询,网址:http://www.zgcland.cn/fwpt/pages/main.jsp


3、入库企业怎么查询?
答:中关村高新技术企业库按半年度更新,可以登录北京市科委、中关村管委会官网(http://kw.beijing.gov.cn/),点击【数据发布示范区数据企业名录】下载查看中关村高新技术企业库。


4、到期如何换证?

答:“中关村高新技术企业证书”有效期三年,入库企业可以根据需要在证书到期前的3个月内,通过国际科技创新中心网络服务平台(www.ncsti.gov.cn/kcfw/zzrd/)申请换发证书。不申请换发或申请不通过的,证书到期后会自动失效,从企业库中删除。


5、数据如何填报?

入库企业应于每年6月底前登录国际科技创新中心网络服务平台填报年度经营数据,并确保数据的真实性。一经发现企业存在信息填报弄虚作假、经营过程中违反诚信经营、发生重大安全生产事故、触犯法律法规等行为之一的,经企业注册地所属分园管委会初步核实,市科委、中关村管委会复核后做退库处理,并由注册地所属分园管委会通知企业收回中关村高新技术企业证书;构成科研失信的,依法依规纳入本市科技信用记录。

6、名称变更了,如何申请换证?
答:入库企业发生名称、分园间注册地变更的,应在变更之日起3个月内通过国际科技创新中心网络服务平台提交企业信息变更申请。名称变更申请通过后,企业可在注册地所属分园管委会领取变更后的有效证书,证书有效期不变。

 

 

  六、企业“小升规”政策专项如何申报  

推动一批具有较高科技含量和高成长潜力的中小型国家高新技术企业加快具备持续创新能力和一定的规模经济效益,形成促进本市经济高质量发展的有生力量。由各区、北京经济技术开发区遴选推荐符合条件的国家高新技术企业,形成全市统一的高新技术企业“小升规”培育清单。对新纳入“小升规”培育清单的企业,给予资金支持。


01


支持条件

 

由各区、北京经济技术开发区遴选推荐纳入培育清单的国家高新技术企业,应符合以下条件:
1、属于新一代信息技术、医药健康、智能制造、新材料、绿色能源与节能环保等高精尖产业领域。
2.收入贡献、研发投入、研发人员达到所属领域对应的标准。
3.近3年(不满3年的按实际经营时间计算)财务及生产经营状况良好,无不良信用记录。

 

02


支持方式及金额

 

采取后补助方式给予支持,对新纳入“小升规”培育清单的企业,一次性给予20万元的资金支持。支持资金用于企业加强创新能力建设。

 

03


数量限制及申报方式

 

  • 免费申报,无数量限制,达标即享

  • 申报网址:https://www.ncsti.gov.cn/kcfw/xsg/index.html


中关村高新技术企业培育服务办法(试行)出炉

▲点击上方或文末阅读原文即可查看相关政策指南


骏一孵化器作为一站式的创业服务平台,不仅为中小企业提供办公室租赁、注册地址及工商财税等服务,还拥有专业的政策咨询申报师,可以为企业提供相关政策及资质申报支持服务,欢迎来电咨询!

政策咨询:

赫伟 18810386800

(或扫码添加左边微信)



 文末福利!

你最想了解获取哪方面的信息?

欢迎大家在评论区给我们留言反馈

我们会定期从关注转发互动最多的朋友中

送出精美的小礼品哦!

往期推荐

新公司法 | 注册资金要5年缴足,如何减资?全流程操作看这里→

经济普查 | 第五次全国经济普查系统登录及填报全流程操作指南

工商|北京创业注册公司全流程解析!创业者看过来!

房源 | 20㎡的办公室,全在这里了!

大骏拍了拍你

请你帮他点一下“分享”“在看”


【返回列表】